2020年5月15日南京市规划和自然资源局、南京市住房保障和房产局、南京市城乡建设委员会联合印发《开展居住类地段城市更新的指导意见》(以下简称《指导意见》),2020年南京将以危破老旧住宅片区更新为方向,开启南京居住类地段城市更新的新模式,促进城市更新从传统征收拆迁模式向“留改拆”方式转变,带动城市发展由增量扩展转向增存并重。本次《指导意见》内容梳理如下:
总的来说《指导意见》有四大亮点:实施主体更加多元;更新模式更加多样;工程流程更加优化、政策支持更加给力。
第一、实施主体多元化
实施主体包括以下情形:物业权利人,或经法定程序授权或委托的物业权利人代表;政府指定的国有平台公司,国有平台公司可由市、区国资公司联合成立;物业权利人及其代表与国有公司的联合体;其他经批准有利于城市更新项目实施的主体。历史上“毛地出让”的项目更新主体由各区政府做好牵头处置。土地受让人不具备开发建设意愿或能力,但愿意协商由新的主体开发建设的,可报经市政府批准同意,直接变更土地受让人;也可由原受让人成立控股不小于51%的项目子公司,直接变更受让人至项目子公司。
第二、更新方式多样化
1、更新模式
结合建筑“ 留、改、拆”方式的不同,地段片区更新分为三种模式:
(1)维修整治模式。以保护修缮建筑和整治改建建筑为主,没有拆除重建的建筑。

(2)改建加建模式。以整治改建建筑为主,可以有保护修缮建筑和少量拆除重建建筑,但片区总体建筑容量与实施更新前基本一致。
(3)拆除重建模式。以拆除重建建筑为主,可以有少量保护修缮建筑和整治改建建筑。

2、安置补偿方式多样
以等价交换、超值付费为原则,可以等价置换、原地改善、异地改善、放弃房屋采用货币改善、公房置换等多渠道、多方式置换补偿,满足不同群体的不同居住需求。各区政府也可在文件指导下自行制订适合本区的补贴、补助标准、奖励标准等相关政策。

第三、工作流程优化
居住类城市更新工作主要按以下六步展开:

第四、政策支持更给力
《指导意见》从规划政策、土地政策、资金支持政策、不动产登记政策四个方面提出政策保障措施,通过政府引导、市场运作、简化流程、降低成本,实现改善居住条件、激发市场活力、盘活存量资源、提升城市品质的综合效益最大化。
1、规划政策层面:可适度放松用地性质、建筑高度和建筑容量等管控,有条件突破日照、间距、退让等技术规范要求、放宽控制指标。
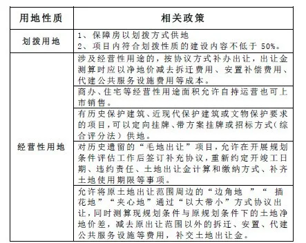
2、土地政策层面:
(1)划拨用地:保障房以划拨方式供地,项目内符合划拨性质的建设内容不低于50%;
(2)经营性用地:

3、资金政策层面


4、不动产登记政策
对原登记的宗地范围内拆除重建的,由宗地内的原权利人委托实施主体,在房屋拆除后,持相关城市更新的批准文件申请变更登记。已征收后经规划确认可保留的房屋,可登记至征收主体指定的市、区属国有平台,土地用途和房屋使用功能以规划确认为准,土地权利性质暂保留划拨。