7月15日,财政部发布最新版本的《中华人民共和国政府采购法(修订草案征求意见稿)》(以下简称《意见稿》),修订内容包括完善政府采购法的适用范围、充分发挥政府采购政策功能、加强政府采购需求管理、健全政府采购方式和程序、完善政府采购合同制度、强化采购人主体地位、简化供应商资格条件和完善法律责任等方面,本文就主要修订内容与现行的《中华人民共和国政府采购法》对比,做如下梳理 :

说明:
(1)修订意见稿中采购主体中增加其他采购实体,同时明确政府和社会资本合作作为政府采购的范围。
(2)合同不强调“有偿”,实务中一些项目不需要采购单位支付中标单位相应的对价,甚至有些项目中标单位为获得经营权,需要支付类似“承包费”,在原采购法下,此类操作不符合法律规定。新修订给予此类项目合法地位。
(3)政府和社会资本合作的项目,可以由被授权机关、事业单位、相关部门作为联合采购人。

说明:
各级预算的政府采购限额标准、集中采购目录将统一由国务院确定并公布。

说明:
删除现行的“政府采购工程进行招标投标的,适用招标投标法”,政府采购工程统一都应当适用《政府采购法》。使得政府采购工程项目“两法合一”。

说明:
(1)政府采购当事人取消采购代理机构,强调采购人的主体地位。
(2)新增明确其他参加人范围。

说明:
(1)明确集中采购机构是县级以上人民政府根据本级政府采购项目组织集中采购的需要设立的非营利事业单位法人,由现在的市级以上下沉设到县级。
(2)委托集中采购机构代理采购业务,可以不受行政级次和部门隶属关系的限制。

说明:
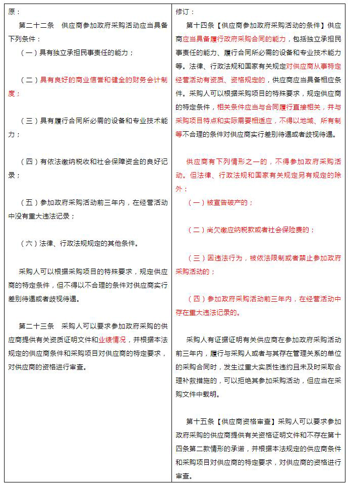
(1)删掉良好商誉和健全的财务会计制度这些不易量化的要求。
(2)提供资格证明文件和不存在尚欠缴应纳税款或社会保险费的情况,可以不提供业绩。

说明:
不再强调每一个联合体成员方均需满足资格条件,降低门槛要求,给小微企业更多参与机会。

说明:
允许同类型项目进行自愿联合采购。

说明:
低于三家供应商也可以开标。